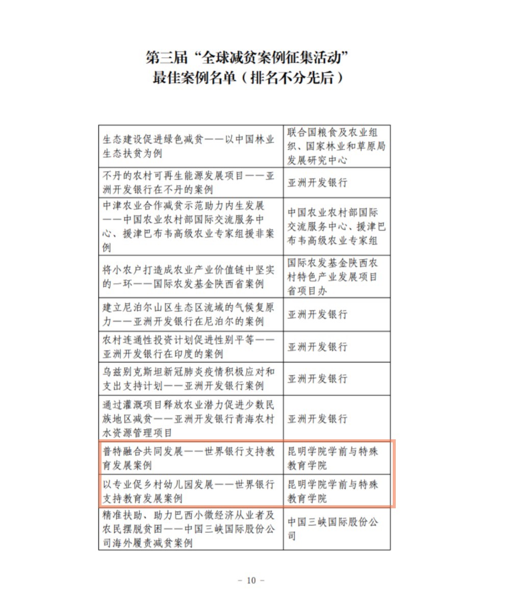
近日,由中国国际扶贫中心、国际农业发展基金、联合国粮食及农业组织、联合国世界粮食计划署和中国互联网新闻中心主办的“2022全球减贫伙伴研讨会”召开,会议发布了“第三届全球减贫案例征集活动”获奖案例。此次征集活动共收到减贫案例517个,获奖104个,云南省入选获奖案例3个。我校学前与特殊教育学院申报的两个案例《普特融合共同发展--世界银行支持教育发展案例》、《以专业促乡村幼儿园发展--世界银行支持教育发展案例》获评为最佳案例。
我校获奖案例是世界银行在中国资助的首个学前教育领域项目的实施成果。该项目于2017年启动,主要在昆明学院、云南师范大学、昭通学院3所高校及大理、昭通、曲靖、红河、文山5个州市实施。学校高质量完成了世行项目的全部活动任务,并总结乡村幼儿园发展、普通教育与特殊教育融合发展的经验形成案例,为云南学前教育的发展提供智力支持,为相关政策的研究和制定提供理论支撑。据悉,获奖案例将收录进“南南合作减贫知识分享网站—中外减贫案例库及在线分享平台”,为全球贫困治理贡献中国方案。
